20
2018.03
人才招聘启事(2018.3.20)
2018-03-20
发文单位:招聘信息
       东莞理工学院城市学院是2004年6月经国家教育部批准成立的本科独立学院。学院位于东莞市寮步镇松山湖大道旁,交通便利,环境优美。校园规划用地1228亩,完成建筑面积44万平方米。学院立足东莞、服务广东,以市场需求为导向,与东莞理工学院错位发展,逐步建立了以管、工为重点,管、工、经、文、法、艺、理多学科协调发展的学科专业体系;坚持以教学为中心,以教学促科研,培养适应地方经济社会发展需要,基础知识扎实,实践能力强,具有创新、创业精神的高素质应用型人才,努力将学院建成适应和促进区域经济社会发展、特色鲜明的应用型本科院校。

       学院设有13个教学单位,38个本科专业;建立了84个专业实验室、190个校外教学实践基地、14个研究中心,与20多家科研院所和企业建立了“产学研”关系;拥有两门省级精品资源共享课。现有普通全日制学生两万多人。同时,为了构建长期的保障与激励机制,2015年9月1日起开始实施企业年金制度,成为广东省首家实施“五险二金”的高校,受到教育部门与社会的高度赞誉。

一、人才类别及条件
(一)院长特聘人才
学院急需引进的特殊人才,实施一人一议。

(二)学院重点学科带头人 (重点学科:工商管理、社会工作、保险)
1、基本条件
年龄在55周岁以下,具有博士学位、教授资格;具有良好的学术道德、较高的学术造诣、创新性学术思想;在某一学科领域取得公认的学术成果,在国内外有较高知名度;具有良好组织协调能力,能较快提升所在学科某一研究领域达到国内外先进水平。
待遇:年薪35-40万元,安家补贴40-60万元,配套学院重点学科建设经费或科研启动费(具体面谈)。提供住房一套免费居住。

2、要求近5年内的科研成果具备下述条之一者:
(1)独立完成并公开出版本学科较高水平的学术专著1部,并在核心学术期刊上发表过具有较高水平的学术论文5篇以上,其中至少有2篇(第一作者)属于《东莞理工学院城市学院教科研积分奖励办法(试行)》中规定的1-4级范畴(指:《NATURE》、《SCIENCE》、《中国科学》、《中国社会科学》、《新华文摘》、《SCI》、《SSCI》、《人民日报》、《光明日报》、《经济日报》、《新华文摘》理论版、《ISR》、《EI》、《AHCI》)
(2)在核心学术期刊上发表过具有较高水平的学术论文10篇以上,其中至少有4篇以上(第一作者)属于我院《东莞理工学院城市学院教科研积分奖励办法(试行》中规定的1-4级范畴;
(3)曾获得国家级教学成果奖、国家级三大科技奖、国家级哲学社会科学优秀成果三等奖以上奖项中的1项(仅限前三完成人);
(4)曾获得省部级教学成果奖、省部级三大科技奖、省部级哲学社会科学优秀成果一等奖奖项1项(仅限第一完成人);
(5)作为主持人,承担省部级及以上科学研究基金项目(指令性)2项以上且主持具有重要意义的横向课题1项(到位科研经费在50万元以上)或承担国家研究基金项目。

(三)学科骨干人才
年龄在50周岁以下,具有博士学位、高级职称资格,具有良好的学术道德;有国内外著名大学的学历背景,有在海外知名研究机构、企业或国家重点学科平台从事前沿科学研究的经历,取得较好的阶段性成果且具有团队合作能力。
待遇:年薪16-30万元,安家补贴20-25万元,科研启动费理工类10-15万,人文社科类8-10万。

(四)优秀博士
年龄在45周岁以下,国内外博士毕业生,具有良好的学术道德和研究能力。
待遇:年薪15万元,安家补贴16-20万元,科研启动费理工类8-10万,人文社科类5-8万。
备注:不符合以上条件的高层次人才不享受安家补贴,酌情给予科研启动费。

(五)其他人才(硕士、讲师及退休人才)
待遇:应届硕士研究生年薪9、6万,讲师年薪12-15万;同时欢迎已退休博士、副教授以上职称教师到我院应聘,待遇一人一议。

二、其他福利待遇
1、按国家相关规定购买社保及公积金等福利待遇,同时在我院工作满一年的教职工,可按学院规定,给予购买“企业年金”,提供“五险二金”;
2、学院为教职工提供面积35--70平方的租住公寓;
3、符合东莞市人才引进条件的,户口可迁入我院集体户。
4、在我院工作满一定年限的教职工,满足学院条件的,可以优惠价格购买学院教师住宅。
5、提供工作所需的实验室和办公电脑等设备。

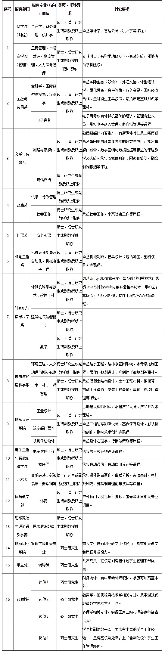
三、招聘岗位及应聘条件


四、应聘者须提交的材料

1、在人事处网站“下载专区”中下载并填写《东莞理工学院城市学院人才信息登记表》
(下载地址 http://rsc.ccdgut.edu.cn/newshow.php?show_id=265)
2、毕业证书、学位证书(职称证书)、身份证及相关获奖证书复印件(原件备查);留学经历证明。在国(境)外取得学历学位者,须提供教育部留学服务中心出具的《国(境)外学历学位认证书》。
3、学术成果和论文等目录复印件(原件备查,博士毕业生提供博士论文详细摘要);
4、应届毕业生须出具加盖学校公章的就业推荐材料。
备注:请将所有材料放入一个文件夹中打包发送至dgcsxy@163.com,文件夹名称格式如下:姓名+专业+学历+职称+应聘岗位。

五、简历收取时间
长期。视简历收取情况,分批对应聘人员进行资格审核与面试工作。

六、联系方式
1、单位:东莞理工学院城市学院人事处
2、联系人:王老师、孙老师
3、联系电话:0769-23382622
4、地址:广东省东莞市寮步镇松山湖大道文昌路1号
5、网址:csxy.dgut.edu.cn